03-4638800 ext. 7301
桃園市中壢區遠東路135號
English
繁體中文
Menu
學系成員
專任師資-高頻技術領域
專任師資-電信工程領域
專任師資-智慧資訊領域
專任師資-合聘師資
兼任教師
名譽教授
行政技術人員
榮退教授
系所簡介
系所沿革
系所特色
設備資源
學系成員
通訊中心
大學部
特色學程
微學程
課程資訊
必選修科目表
元智大學課程查詢系統
獎助學金
專題作品區(Capstone course)
畢業專題作品
實驗課程專題作品
專業實習
校內專題製作
校外實習(企業實習、企業專題)
研究所
碩士班
在職專班
博士班
元智大學課程查詢系統
獎助學金
工作實習
高中生專區
招生管道
系所特色
升學與就業
大學部學生畢業動向
就業發展方向
獎助學金
電機乙組Q&A
影片分享
乙組系刊
系所活動剪影
招生資訊
工程認證
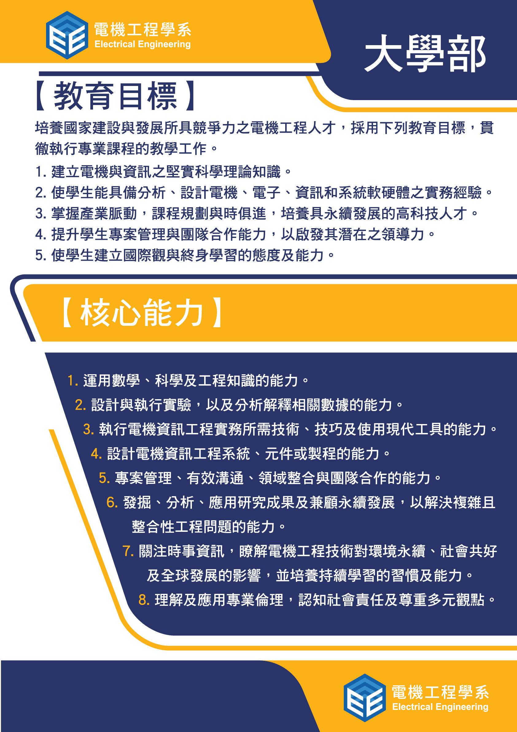
教育目標及核心能力
IEET問卷調查
行政法規
國際交流
雙聯合作學校
University of Essex
Ohio State University
University of Cincinnati
歷年出國交換學生
實驗室
實驗室
專題博覽會
元智電機乙組教學實驗室報修系統
檔案下載
下載分類2
下載分類1
活動花絮
畢業典禮
系友回娘家
系所活動
教育目標及核心能力
首頁
工程認證
教育目標及核心能力
^